24 avril 2024
Organigrammes
Organigramme de la direction Organigramme de la chefferie Organigramme du service de la gestion des intrants de santé (SGIS) Organigramme du service de développement des laboratoires (SLAB) Organigramme du service de la pharmacopée et de la médecine traditionnelle (SPMT) ghostwriter preise hausarbeit
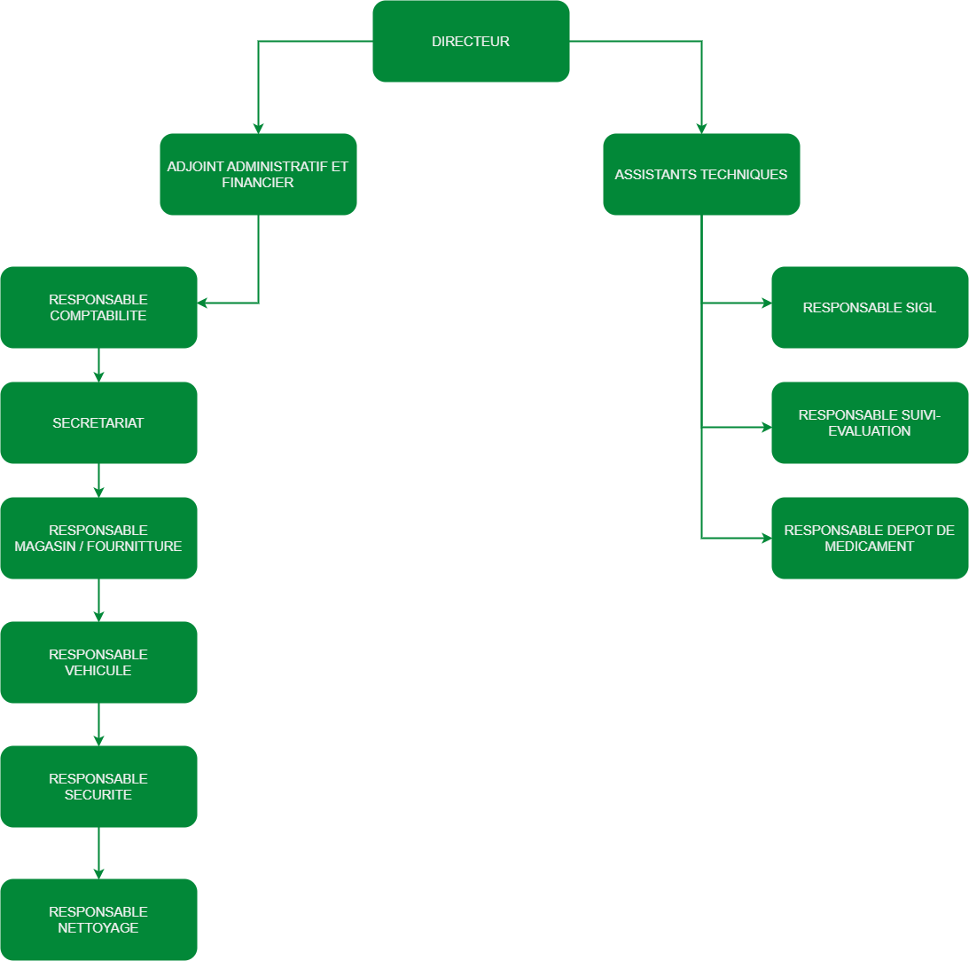
Organigramme de la direction

Organigramme de la chefferie

Organigramme du service de la gestion des intrants de santé (SGIS)

Organigramme du service de développement des laboratoires (SLAB)

Organigramme du service de la pharmacopée et de la médecine traditionnelle (SPMT)

Nos partenaires
Conçu et Hébergé par Sunsoft pour la DPLMT, 2023